Community på Sveriges dataportal
Dataportal.se har stöd för Sparql-queries, visste ni det? :)
-
Hej tänkte bara meddela att en feature som inte fanns för inte allt för länge sen, nu finns... SparQL queries går att köra mot portalen! (Kan vara old news, jag kanske är sist på bollen ... men men
)Vad är ditt case, Tomas?
...jo jag behövde få fram en lista på alla som publicerar data enligt en viss specifikation. I mitt fall gäller det Lediga Tomter. Vilka i katalogen publicerar enligt "Lediga Tomter 2.0" - kan jag få fram en lista med ändpunkter att slå vidare mot i min applikation, slipper jag sitta och "bläddra" i Dataportal.se.Hur kör man script mot dataportal.se som SparQL?
Jag använder en enkel webbtjänst YASGUI (https://yasgui.org) som låter mig experimentera, lite som Postman.Vad är ändpunkten för Sparql-queries?
https://admin.dataportal.se/sparqlVisa mig ett exempel på script som du kör då?
PREFIX dcat: <http://www.w3.org/ns/dcat#> PREFIX dct: <http://purl.org/dc/terms/> SELECT ?dataset ?distribution ?url ?organisation WHERE { ?dataset a dcat:Dataset ; dct:conformsTo <https://dataportal.se/specifications/ledigatomter/2.0> . ?dataset dcat:distribution ?distribution . ?distribution dcat:accessURL ?url . ?distribution dct:format ?format . FILTER (str(?format) = "text/csv") . ?dataset dct:publisher ?organisation . }...och resultatet? (exempel från yasgui.org

...i Yasgui kan du få restultat som Json, tabell osv. Du kan även köra scriptet som ett URL-anrop direkt i webbläsaren om du vill:
https://admin.dataportal.se/sparql?query=PREFIX%20dcat%3A%20%3Chttp%3A%2F%2Fwww.w3.org%2Fns%2Fdcat%23%3E%0APREFIX%20dct%3A%20%3Chttp%3A%2F%2Fpurl.org%2Fdc%2Fterms%2F%3E%0ASELECT%20%3Fdataset%20%3Fdistribution%20%3Furl%20%3Forganisation%0AWHERE%20%7B%0A%20%20%3Fdataset%20a%20dcat%3ADataset%20%3B%0A%20%20%20%20%20%20dct%3AconformsTo%20%3Chttps%3A%2F%2Fdataportal.se%2Fspecifications%2Fledigatomter%2F2.0%3E%20.%0A%20%20%3Fdataset%20dcat%3Adistribution%20%3Fdistribution%20.%0A%20%20%3Fdistribution%20dcat%3AaccessURL%20%3Furl%20.%0A%20%20%3Fdistribution%20dct%3Aformat%20%3Fformat%20.%0A%20%20FILTER%20%28str%28%3Fformat%29%20%3D%20%22text%2Fcsv%22%29%20.%0A%20%20%3Fdataset%20dct%3Apublisher%20%3Forganisation%20.%0A%7D...ja de tär lite svårläst, men funka om du t.ex. kör script i Powershell, Python eller anropar via FME kanske? There is no end to the possibilities.....

Svaret filtrerar jag sen, eller stukar om min fråga, så att jag t.ex. bara får ut URL om jag inte behöver mer metadata. Sen mosar jag in listan på URL till FME som slår mot dem och hämtar ut datat som jag sen kan använda vidare.
Fördelen?
...är att jag alltså får ut en dynamisk lista - så fort någon lägger till en distribution på dataportal.se som pekar ut Lediga Tomter 2.0 -specfikationen, så kommer min lista att fyllas på med den. Detta kan man alltså även använda för att sätta ihop statistik om hur många som nyttjar gamla och nya specifikationen t.ex.Jag håller på att försöka, på lediga stunder, stäta samman en enkel formatkontrollerare, som ställer en Sparql-fråga, hämtar hem alla URL till distributioner, laddar dessa distributioners data och utvärderar dem mot schemat för distributionen - de som inte matchar hamnar i en fel-lista som man kan använda för att hjälpa dataägaren förbättra kvaliteten på sin data (t.ex. felaktiga filformat, kolumnindelning, datatyper, obligatoriska fält som saknas osv).
-
Trevligt man kan undra varför detta inte beskrivs så folk kunnat använda tidigare....
Sökning dom ggr "SPARQL dataportalen" diskuterats på forumet verkar som det snackats om sedan 2022.... Huston Huston...
-
@Magnus-Sälgö sa i Dataportal.se har stöd för Sparql-queries, visste ni det?
:Trevligt man kan undra varför detta inte beskrivs så folk kunnat använda tidigare....
Sökning dom ggr "SPARQL dataportalen" diskuterats på forumet verkar som det snackats om sedan 2022.... Huston Huston...
Ja det är relativt nytt, jag upptäckte detta i somras när jag hackade runt lite - man har tillfört denna funktion nyss och kanske inte varit jättetydlig med att annonsera det. Jag tänkte att jag kunde hjälpa till med detta inlägg.
Troligen kan vi ordna nån tråd med steg-för-steg för att kunna nyttja funktionen framöver, jag vet ju att du är händig med SparQL och själv är jag glad entusiast

Jag har föreslagit att detta tas upp i dokumentationen för plattformen och jag vet att @josefinlassi är "på" det, visst är det så, Josefin?
-
SPARQL det är bara att vibe programmera med ChatGPT...
- jag skapade denna dashboard på några dagar med chatGPT koda - tog 2 månader att vandra 27 mil och ta 5000 bilder(senaste) dock

- jag skapade denna dashboard på några dagar med chatGPT koda - tog 2 månader att vandra 27 mil och ta 5000 bilder(senaste) dock
-
@tomasmonsen, jättebra och användbart exempel

Jag vill bara puffa för att detta nämns i dokumentationen:
https://docs.dataportal.se/dcat/docs/sparql/ -
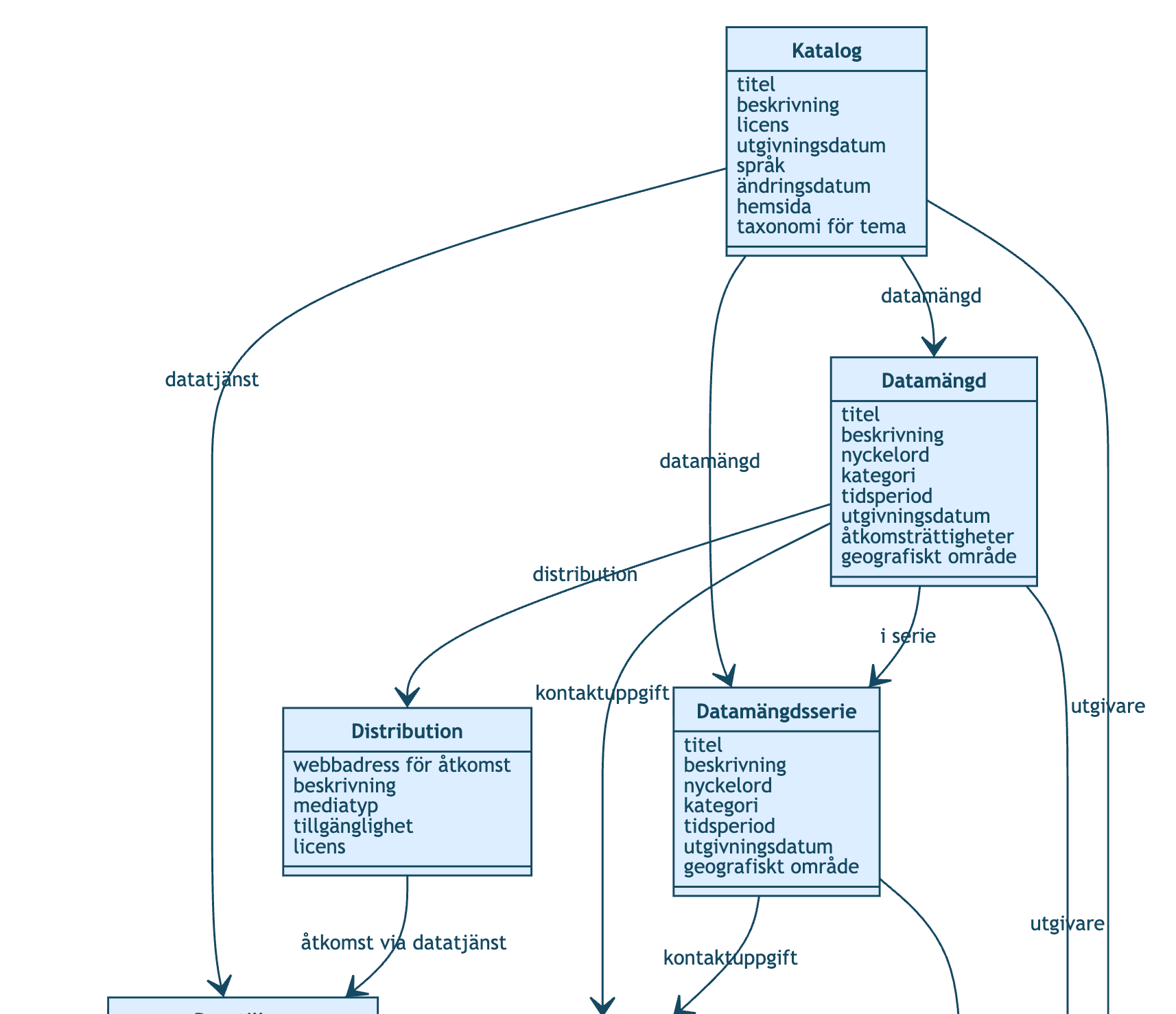
@lmdaniel tackar.... skulle vilja se en bra datamodell och en tydlig termkatalog med persistenta identifierare som används....
-
Kanske finns här dcat vore trevligt att se lite SPARQL exempel som hämtar datat....
-
Skall vi lita på web.archive.org så är första gången det hittades 2025 jan 13
-
@lmdaniel sa i Dataportal.se har stöd för Sparql-queries, visste ni det?
:@tomasmonsen, jättebra och användbart exempel

Jag vill bara puffa för att detta nämns i dokumentationen:
https://docs.dataportal.se/dcat/docs/sparql/Tackar!
Ja det stämmer, men det tillkom tidigare i år, då funktionen aktiverades, så det är "ganska nytt" iaf
Tror det dök upp i mitt synfält nån gång kring maj då jag skrev mina första trevande frågor.@Magnus-Sälgö sa i Dataportal.se har stöd för Sparql-queries, visste ni det?
:Skall vi lita på web.archive.org så är första gången det hittades 2025 jan 13
Det kan säkert stämma, jag hittade sektionen i maj nångång första gången och började experimentera då, tror det kom i samband med en uppdatering av portalen.
Post 1 of 9



