Community på Sveriges dataportal
Tips intro till semantisk modulering se A data engineer’s guide to semantic modelling
-
En före detta användarewrote on 28 juli 2022 07:46 Senaste redigerad av En före detta användare 28 juli 2022 07:51
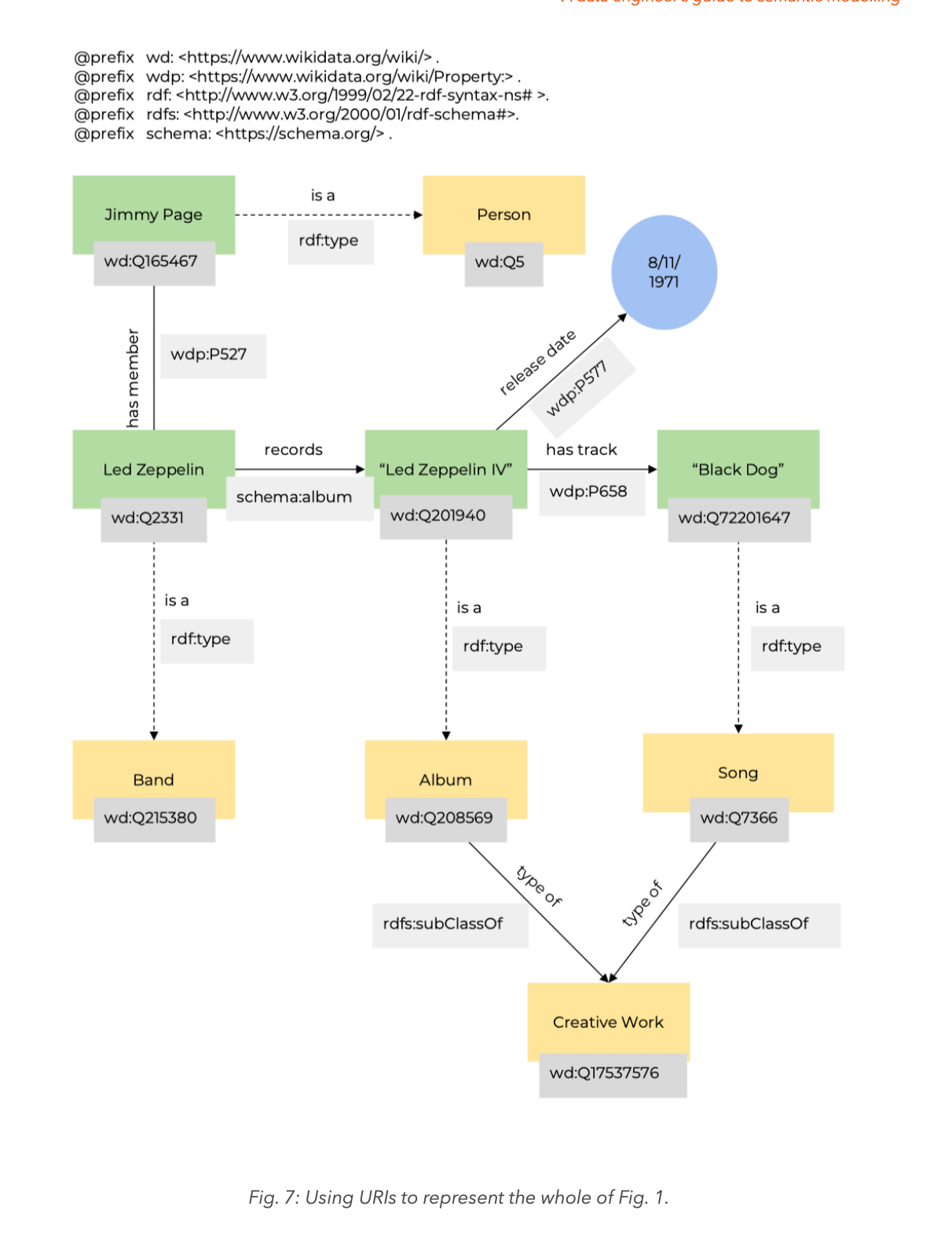
Bra intro till semantisk modulering se A data engineer’s guide to semantic modelling - pdf
-
En före detta användarereplied to En före detta användare on 28 juli 2022 15:33 Senaste redigerad av
-
En före detta användarereplied to En före detta användare on 28 juli 2022 20:14 Senaste redigerad av En före detta användare 28 juli 2022 20:22
Q2331 som json ttl rdf nt jsonld
-
simple rdf --> inga referenser etc,,,
-
hämta en version ex. 31 oktober 2012 = revision 179680 json samma som websida
-
-
Kommentaren i inledningen till boken om att många källor om modellering och hantering av länkade data antingen är väldigt tekniska/akademiska eller luddiga och intetsägande är ganska träffande tycker jag.
Svårt att hitta en lagom nivå för detta för dem med grundläggande IT-kunskaper kanske.
@Magnus-Sälgö sa i Tips intro till semantisk modulering se A data engineer’s guide to semantic modelling:
Bra intro till semantisk modulering se A data engineer’s guide to semantic modelling - pdf
There was not one definite source where she could quickly look things up, many of the resources were extremely technical and geared towards a more experienced audience, while others were too wishy-washy.
@jonor sa i Hur skyndar vi på digitaliseringen?:
i övrigt har det mesta framstått som väldigt akademiskt, teoretiskt och tekniskt svårgripbart
-
@jonor eller du sätter väl inte folk med fel bakgrund att skapa ML projekt... tror man skall tänka samma med länkade data....
-
jonorreplied to En före detta användare on 4 aug. 2022 23:21 Senaste redigerad av jonor 4 aug. 2022 23:24
@Magnus-Sälgö Jo klart det krävs ingenjörer för att konstruera bilar, sedan ska väl allmänheten köra dem och då behövs det trafikskolelärare för att undervisa om hur fordonen fungerar och ska manövreras.
Jag resonerar väl mest för egen del, med en del kunskaper i relationsdatabaser och SQL så känns det inte givet hur jag kan ta steget från CSV-tabeller eller en relationsdatabas till en RDF-graf. Det skulle vara intressant att se praktiska exempel på hur man kan gå tillväga, och kanske dela upp det i steg med lokala identifierare för att senare mappa till standard-vokabulärer för interoperabilitet, men handledningen i den här tråden var en bra introduktion till koncepten.
Förstår att man kan använda t.ex. OpenRefine för att importera till RDF, men dyker det inte upp en del frågor om mappning som kan verka knepiga om man inte har erfarenhet av URI:er och existerande vokabulärer. Den biten om hur man kan definiera mappningar för transformationer från existerande data har jag inte riktigt koll på än.
-
Hittade lite material om metoder för mappning från RDB till RDF.
- Direct Mapping
- R2RML mapping language processor
https://www.youtube.com/watch?v=fS_020V6po8
47:57
Lecture 07: Uplift - Mapping Relational Databases to RDF
812 visningar 20 okt. 2020
Christophe Debruyne
In this lecture, we cover two W3C Recommendations to generate RDF from relational data. The first is Direct Mapping, which generates RDF that is based on the structure of a relational database. The second, and the focus of this lecture, allows us to declare how data from relational databases should be transformed into RDF.https://www.w3.org/DesignIssues/RDB-RDF.html
Tim Berners-Lee Created
Date: September 1998.
Status: . Editing status: Comments please. An parenthetical discussion to the Web Architecture at 50,000 feet. and the Semantic Web roadmap.
Relational Databases on the Semantic Web
Post 1 of 7





